
Browse other blogs
Streamline and Manage Complex Solar Project Development Workflows with TaskMapper
The project origination and development workflow is the backbone of the solar asset lifecycle. This blog explores the intricacies of the process and how TaskMapper can be a game-changer in streamlining it.

A utility-scale solar energy project's origination and development stage is a complex process. These include identification of suitable locations, acquiring land rights, conducting feasibility studies, obtaining permits, and managing finances. Each step is crucial for project success. Independent power producers (IPPs) and developers must efficiently navigate the process to lay the groundwork for large solar farms that contribute clean energy to the grid.
Understanding the Solar Project Development Process
The solar project development process begins with identifying suitable locations and acquiring land rights. Feasibility studies are then conducted to assess factors like solar yield and the capacity of nearby substations to handle electricity evacuation. This phase is crucial as it ensures that resources are not wasted on unviable options.
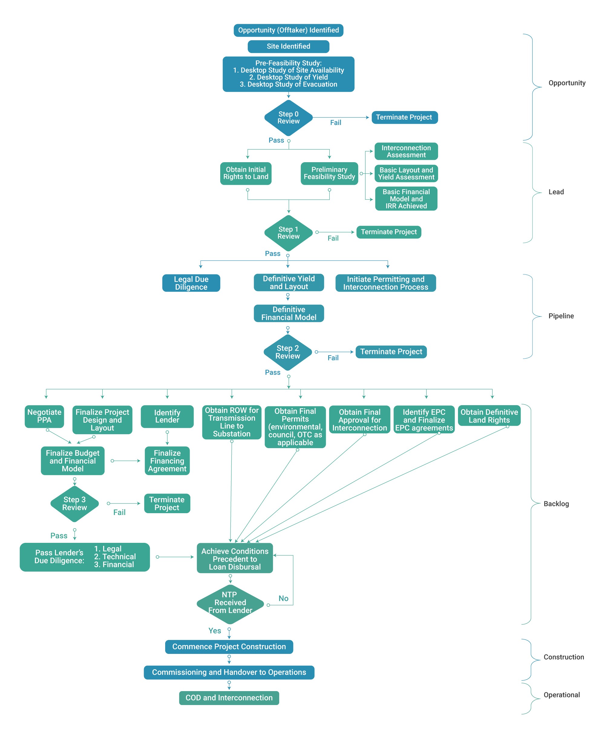
To streamline the workflow, many developers adopt a “gated” approach. Each gate represents a milestone, such as land acquisition, power purchase agreements (PPAs), permits, and financing, that needs to be passed or completed to move to the next step. This helps prioritize feasible projects while deprioritizing those with significant challenges early on.
Stages of Solar Project Development
The development process typically progresses through six stages: Opportunity, Lead, Pipeline, Backlog, Construction, and Operational. These stages are named to indicate the probability of success and the progress made at each step. At the end of each stage, a thorough review is conducted based on predefined metrics to decide whether to proceed.
Here is a simplified breakdown of the stages:
Opportunity: Involves preliminary feasibility studies and assessment of solar yield and evacuation capacity. No budget is at risk at this stage.
Lead: Focuses on securing preliminary land rights, conducting detailed feasibility studies, and identifying interconnection points. A small budget percentage is at risk.
Pipeline: Includes legal due diligence and finalizing the financial model. A moderate budget percentage is at risk.
Backlog: Involves a final review of the layout and financial model, with a larger budget percentage at risk.
Construction: Marks the start of physical construction once approval is granted.
Operational: Concludes with the solar plant achieving commercial operation status.
A utility-scale solar energy project's origination and development stage is a complex process. These include identification of suitable locations, acquiring land rights, conducting feasibility studies, obtaining permits, and managing finances. Each step is crucial for project success. Independent power producers (IPPs) and developers must efficiently navigate the process to lay the groundwork for large solar farms that contribute clean energy to the grid.
Understanding the Solar Project Development Process
The solar project development process begins with identifying suitable locations and acquiring land rights. Feasibility studies are then conducted to assess factors like solar yield and the capacity of nearby substations to handle electricity evacuation. This phase is crucial as it ensures that resources are not wasted on unviable options.
To streamline the workflow, many developers adopt a “gated” approach. Each gate represents a milestone, such as land acquisition, power purchase agreements (PPAs), permits, and financing, that needs to be passed or completed to move to the next step. This helps prioritize feasible projects while deprioritizing those with significant challenges early on.
Stages of Solar Project Development
The development process typically progresses through six stages: Opportunity, Lead, Pipeline, Backlog, Construction, and Operational. These stages are named to indicate the probability of success and the progress made at each step. At the end of each stage, a thorough review is conducted based on predefined metrics to decide whether to proceed.
Here is a simplified breakdown of the stages:
Opportunity: Involves preliminary feasibility studies and assessment of solar yield and evacuation capacity. No budget is at risk at this stage.
Lead: Focuses on securing preliminary land rights, conducting detailed feasibility studies, and identifying interconnection points. A small budget percentage is at risk.
Pipeline: Includes legal due diligence and finalizing the financial model. A moderate budget percentage is at risk.
Backlog: Involves a final review of the layout and financial model, with a larger budget percentage at risk.
Construction: Marks the start of physical construction once approval is granted.
Operational: Concludes with the solar plant achieving commercial operation status.

Sample of a gated solar power plant development process for utility-scale solar plants (>5MW) with financing

Flowchart representing the gated solar power project development process
How TaskMapper Can Help
TaskMapper is SenseHawk’s unified platform for solar lifecycle management. It offers a comprehensive project management tool that empowers developers to map out the entire project.
Automating Processes with TaskMapper
TaskMapper streamlines the solar project origination and development workflow by providing tools to manage project schedules, budgets, and resources. It helps control project risks and monitor progress.
With TaskMapper's comprehensive Project Management tool, users can upload Microsoft Project or Primavera P6 project management files that describe the process flow for project origination and development. Each task within the process can be allocated budgets, assignees, weightage, and other properties, empowering the business development team to map out the entire project from inception.
Every activity in the schedule can be mapped to other TaskMapper tools, including Maps for land-related activities, Tasks and Forms/Workflow automation for approvals, permitting, and due diligence, and Files for any attachments collected during task completion.
How TaskMapper Can Help
TaskMapper is SenseHawk’s unified platform for solar lifecycle management. It offers a comprehensive project management tool that empowers developers to map out the entire project.
Automating Processes with TaskMapper
TaskMapper streamlines the solar project origination and development workflow by providing tools to manage project schedules, budgets, and resources. It helps control project risks and monitor progress.
With TaskMapper's comprehensive Project Management tool, users can upload Microsoft Project or Primavera P6 project management files that describe the process flow for project origination and development. Each task within the process can be allocated budgets, assignees, weightage, and other properties, empowering the business development team to map out the entire project from inception.
Every activity in the schedule can be mapped to other TaskMapper tools, including Maps for land-related activities, Tasks and Forms/Workflow automation for approvals, permitting, and due diligence, and Files for any attachments collected during task completion.
How TaskMapper Can Help
TaskMapper is SenseHawk’s unified platform for solar lifecycle management. It offers a comprehensive project management tool that empowers developers to map out the entire project.
Automating Processes with TaskMapper
TaskMapper streamlines the solar project origination and development workflow by providing tools to manage project schedules, budgets, and resources. It helps control project risks and monitor progress.
With TaskMapper's comprehensive Project Management tool, users can upload Microsoft Project or Primavera P6 project management files that describe the process flow for project origination and development. Each task within the process can be allocated budgets, assignees, weightage, and other properties, empowering the business development team to map out the entire project from inception.
Every activity in the schedule can be mapped to other TaskMapper tools, including Maps for land-related activities, Tasks and Forms/Workflow automation for approvals, permitting, and due diligence, and Files for any attachments collected during task completion.

Project Management module showing the development workflow schedule
TaskMapper simplifies the automation of gated development processes. Each completed activity on Maps, Tasks, or Forms automatically updates a work breakdown schedule (WBS) activity in the Project Schedule and triggers the next slated task. This helps streamline the gate review processes with all requisite information aggregated into a unified dashboard for expedited approval.

Customize project dashboards to track and get an at-a-glance understanding of on-site status

Sample dashboard to monitor the gated solar project development process
Overall, TaskMapper is not just a tool; it is a catalyst for efficiency in solar project development. By digitizing, automating, and optimizing processes, it helps pave the way for smoother workflows and successful project outcomes.
This blog is the first in a series detailing the solar origination and development workflow. The next part looks at land identification and acquisition in detail and showcases how TaskMapper can optimize and simplify the management of the process, providing tools to manage land acquisition schedules, budgets, and resources.
Overall, TaskMapper is not just a tool; it is a catalyst for efficiency in solar project development. By digitizing, automating, and optimizing processes, it helps pave the way for smoother workflows and successful project outcomes.
This blog is the first in a series detailing the solar origination and development workflow. The next part looks at land identification and acquisition in detail and showcases how TaskMapper can optimize and simplify the management of the process, providing tools to manage land acquisition schedules, budgets, and resources.
To know how SenseHawk's TaskMapper platform can deliver next-gen construction and operations monitoring and management to connect your teams, drive efficiency improvements, and optimize processes, drop an email to contact@sensehawk.com.
Read More
To know how SenseHawk's TaskMapper platform can deliver next-gen construction and operations monitoring and management to connect your teams, drive efficiency improvements, and optimize processes, drop an email to contact@sensehawk.com.
Read More
We believe the SenseHawk digital workflow solution for our operating sites will result in substantial productivity gains for our O&M team. It is the type of innovation essential for scaling renewables.
Abhijit Sathe | Co-CEO
SB Energy
We believe the SenseHawk digital workflow solution for our operating sites will result in substantial productivity gains for our O&M team. It is the type of innovation essential for scaling renewables.
Abhijit Sathe | Co-CEO
SB Energy
We believe the SenseHawk digital workflow solution for our operating sites will result in substantial productivity gains for our O&M team. It is the type of innovation essential for scaling renewables.
Abhijit Sathe | Co-CEO
SB Energy
Vice President, Operations
Posted by


Karthik Mekala
Related Tags
Solar PV, Solar Construction, Solar Developers, Project Development, Project Management, Maps, Workflows, Files, Document Managment System
Vice President, Operations
Posted by


Karthik Mekala
Related Tags
Solar PV, Solar Construction, Solar Developers, Project Development, Project Management, Maps, Workflows, Files, Document Managment System
Vice President, Operations
Posted by
In the news
TaskMapper Solar
Products
TaskMapper Solar
Products
TaskMapper Solar



